| University | Teesside University (TU) |
| Subject | EAC3046-N Power Electronics and Drive Systems |
EAC3046-N In-Course Assessment Brief
| Course | Bachelor of Engineering Technology (Honours) Electrical and Electronic Engineering (Top-Up) (BNEE52520A / 2521A) |
| Module Code and Title | EAC3046-N Power Electronics and Drive Systems |
| MDIS Module Tutor | Ms Deepthi Yerrama Reddy |
| Assessment | Report |
| Due Date | 24 April 2026 |
| Module Weightage | 50% |
Online Submission Notes:
- Please follow carefully the instructions given on the Assignment Specification
Assessment Description
Power electronics is the technology of switching and converting high electric power levels. Power semiconductors such as diodes, MOSFETs and IGBTs are used for this today. The main area of application for power electronics is drive technology.
AC and DC drives are exclusively used in large-scale drives which require a very precise automatic speed and torque control or small-scale drives with permanently excited DC motors. You will implement and evaluate the performance of self-commutated converter.
Tasks within this assignment will be carried throughout the module laboratory experiments. Full description of various parts of the assignment are available in your Labsoft folder. First, you will investigate the operation of four quadrant converter. This will be followed by a practical assessment of a 3-phase power electronic converter capable 4-quadrant operations. This assessment is based on experiment with Lucas Nulle test rig. You will be expected to perform independent research and further study as appropriate to aid completion.
Deadline for report submission is *please refer to cover page
The module learning outcomes to be assessed are 1, 2, 3, 4, & 5 as described in the module specification and handbook which are listed below as (1-5)
- Demonstrate a comprehensive and detailed knowledge of key aspects of modern electrical drive systems analysis, design and application.
- Demonstrate intellectual flexibility in synthesising drive system topologies and systems to meet given specifications.
- Critically evaluate complex drive systems in demanding and high-performance applications.
- Operate ethically in situations of varying complexity and predictability requiring the use of power electronics in the speed control of DC and AC machines.
- Identify and select CAD and experimental tools in open-ended engineering design and problem solving tasks.
The assessment will be graded in line with the standard University level 6 criteria. Feedback on performance will be given via Blackboard within the required 20 working days, or via additional session organised for feedback of assignment and examination scripts for this module. Copies of the assessment criteria and feedback template will be made available in the assessments folder of the modules blackboard site.
Introduction
The static or power converter is the electrical actuator of the drive. Four-quadrant converters are used in the industry as actuators for DC motors. By means of pulsing, these converters allow almost lossless control of connected motors. Schematically, a 4-quadrant converter can be compared to the four states of two switches turned on and off at specific times.
A four-quadrant converter operates in four quadrants, i.e. it permits reversal of the voltage and current, so that a connected DC motor can rotate in both directions. Braking of the motor is also possible as a result. Four IGBTS groups arranged in a bridge circuit enable multiquadrant operation of the DC chopper, including simultaneous current and voltage reversal. Use of a resistive/inductive load allows generation of positive and negative voltages. Energy recovery is only possible in the presence of a feed source in the load circuit.

Fig.1 Four quadrant converter
The ratio between the period and turn-on time is referred to as duty cycle. This cycle can therefore assume values from zero to one, and also be expressed as a corresponding percentage. A typical feature here is the rising and falling exponential function which characterizes the currents at mixed loads. At a sufficiently high degree of smoothing or high pulse frequencies, the currents assume triangular waveforms. A quadruple IGBT circuit allows voltage and current reversal, i.e. energy flow in both directions. The IGBTs are controlled by either simultaneous pulsing or alternate pulsing.
Tasks
- Determine the current and voltage characteristics of a 1-quadrant converter, given a duty cycle of +50% using resistive load and calculate the average voltage and current.
- Determine the current and voltage characteristics of a 4-quadrant converter, given a duty cycle of +50% using resistive/inductive load and calculate the average voltage and current.
- Analyze the time responses of the output voltage and current in (1) and (2) above and state which quadrant will the controller operate when connected to DC motor.
- Investigate the influence of clock frequency on the current and voltage of the fourquadrant converter.
- Discuss your findings in (1 & 2) in relation to the armature voltage, motor speed and phase angle setting
- Determine the voltage current characteristic during amplitude modulation under varying clock frequency and amplitude.
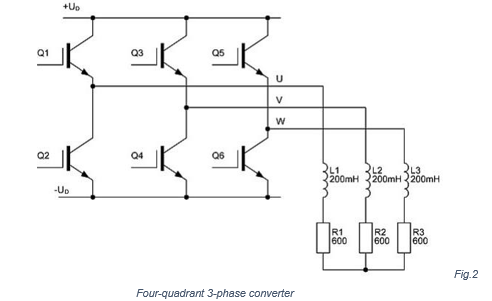
- Using experimental set-up like that in fig. 2, examine output voltages and currents in the case of block commutation, sine modulation and space-vector modulation.

Fig.2 Four-quadrant 3-phase converter
Assessment
This assessment counts for 50% of the total module marks.
Focussing on the tasks highlighted, report the results in the form of a technical report along with an appropriate literature review, technical analysis of simulation results and their discussion.
Marks will be awarded based on the following scheme.
Assessment Scheme
The report should describe the drives and compare the expected results or system response to the theoritical outcomes. In doing so a suitable understanding of how an electrical drive operates can be demonstrated. Marks will be awarded based on:
- Structure: Clearly structured report with appropriate use of tables, graphs, diagrams and subsections. [10 marks]
- Literature Review: Effective review of literature resources such as textbooks and journal articles to build the foundation for the experiments presented in the report. Intext citation and referencing using appropriate referencing style. [20 marks]
- Simulation Results and their Technical Analysis: Appropriate summarisation of results from simulation organised into tables and figures without duplication of data. Identification and application of appropriate metrics for comparison/evaluation of results. [40 marks]
- Discussion/Conclusions: Clear discussion of findings with logical conclusions based on evidence and a competent critical analysis. Explanation of discrepancies or suggestions for improvement. [20 marks]
- Presentation: Excellent layout, conforms to all technical specifications with clear expression of ideas and appropriately presented [10 marks]
Structure of the Report
Although experiments are conducted in groups the report should be an individual submission. Students are reminded that Collusion and Plagiarism are forms of Academic Misconduct as defined by Teesside University regulations.
The report should adhere to the following guidance:
- Not including the Abstract, Title, Contents or Reference pages, the report should be a maximum of 2000 words +/- 10%.
- Brevity is commendable. An ability to write concisely often demonstrates greater understanding.
- A guidance document detailing the required report format will be made available in the assessment folder on Blackboard.
- Note: You must evidence that you considered the risk assessment by including the signed form in the report appendix, your submission will not be marked if you fail to do so.
Useful links
- You may find the following links useful: IET: Technical report
https://www.theiet.org/media/5182/technical-report-writing.pdf - University Library (for Cite them Right and to find information you can use) https://www.tees.ac.uk/lis/
- Electronics and Control LibGuide https://libguides.tees.ac.uk/electronics_control_engineering
- Guidance on Writing Assignments https://libguides.tees.ac.uk/c.php?g=89211&p=4996841
Get Custom EAC3046-N Power Electronics and Drive Systems ICA Solution
Native Singapore Writers Team
- 100% Plagiarism-Free Essay
- Highest Satisfaction Rate
- Free Revision
- On-Time Delivery
Many students find it difficult to complete the EAC3046-N Power Electronics and Drive Systems assessment. If you are facing the same issue, there is no need to worry. Singapore Assignment Help provides reliable electrical power engineering assignment help aligned with university requirements. You can also explore our teesside university assignment examples to see the quality of work we have delivered and order our my assignment help to get a custom, plagiarism-free, human-written EAC3046 report solution.
Looking for Plagiarism free Answers for your college/ university Assignments.
- BUSM2653 People Analytics Assesment 1 Insightful Analytics Report 2026 | SIM
- MLA604 Maritime Operations Assessment Brief 2026 | MLA College
- ICT226 Enterprise Systems and Integrated Business Process End-of-Course Assessment 2026 |
- OMGT2229 Strategic Supply Chain Assignment 3, 2026 | RMIT University
- NCO103 Listen and Be Heard: Effective Communication through Storytelling TMA 02, 2026 | SUSS
- PSY259 Personality and Individual Differences End-of-Course Assessment 2026 | SUSS
- ANL203 Analytics for Decision-Making End-of-Course Assessment 2026 | SUSS
- BUS204 Business Excellence End-of-Course Assessment 2026 | SUSS
- MKTG1401 Customer Experience Design Assessment 3 Brief 2026 | RMIT
- BUSM2568 Business Decision Making Assessment 2, 2026 | RMIT University
